# Fisher 信息量

简单地说,信息量反映着某个统计量对于参数的确定程度的贡献。

定义上,Fisher 信息量被定义为:C-R 正则族得分函数的二阶矩(数理统计中,未特别说明时,默认为原点矩)。其中得分函数即为对数似然函数的一阶导。

I(θ)=E[S(X;θ)2] I(\theta)=E[S(X;\theta)^2]

其可以理解为:

  1. 得分函数的方差

I(θ)=Var(S(X;θ)) I(\theta)=Var(S(X;\theta))

  1. 负二阶导数的期望

I(θ)=E[2θ2lnp(x;θ)]I(\theta)=-E\Big[\dfrac{\partial^2}{\partial\theta^2}\ln p(x;\theta)\Big]

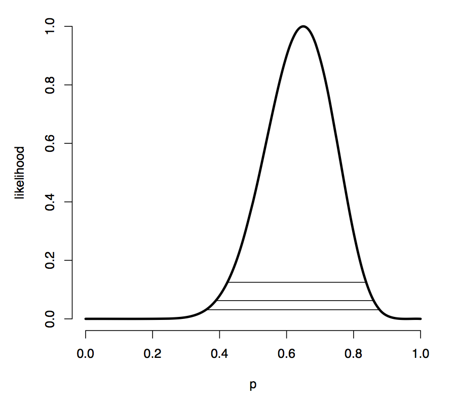
那么如下图:

img

这是一个对数似然 - 参数曲线,我们希望这个曲线越陡峭越好,这意味着参数有着更大可能是某一值 ——

  • 直观上,凸函数的峰越高,分布越集中,那么对数似然这个 [分布] 的方差越小
  • 正凹负凸,二阶导为负;凸得厉害很陡峭,意味着一阶导数变化率也很大,即二阶导的绝对值很大
  • 一阶导数变化率大,即得分函数的 [分布] 离散,方差大

# 有效估计

信息不等式:

要求:C-R 分布族,待估函数φ(θ)\varphi(\theta) 可微,无偏统计量T(x)T(x) 方差小于无穷

结论:

Varθ(T(X))[φ(θ)]2In(θ)=[φ(θ)]2nI(θ)Var_\theta(T(X)) \geq \frac{[\varphi^\prime(\theta)]^2}{I_n(\theta)} = \frac{[\varphi^\prime(\theta)]^2}{nI(\theta)}

当待估函数为参数本身,即φ(θ)=θ\varphi(\theta)=\theta,不等式右边退化为1In(θ)\frac1{I_n(\theta)},也被成为 C-R 下界

那么我们根据此,引出有效估计的概念:

如果某个无偏估计TT 的方差达到了 C-R 下界,则称其为有效估计。

有效估计是无偏中方差最小的,必为 UMVUE;

但 UMVUE 这么伟大的东西,也并不能保证其达到有效估计

尽管 UMVUE 一般都达不到 C-R 下界,但一般都是一个渐进有效估计。我们可以把渐近有效估计看成对 C-R 估计的一种妥协,就能更好地理解这个概念了。

# 渐进无偏估计 & 渐进有效估计

渐进无偏:

limnEθ(Tn)=q(θ)\lim\limits_{n\to\infty} E_{\boldsymbol{\theta}}(T_n)=q(\theta)

渐进有效:

limn[q(θ)]2nI(θ)/Varθ(Tn)=1\lim\limits_{n\to\infty}\frac{[q^{\prime}(\theta)]^2}{nI(\theta)}/Var_\theta(T_n)=1

# 相合估计

q^n(X)=q^n(X1,...,Xn)\widehat{q}_n(X)=\widehat{q}_n(X_1,...,X_n) 是参数q(θ)q(\theta) 的任一估计序列,如果{q^n}\{\widehat{q}_n\} 依概率收敛于参数真值q(θ)q(\theta),即:

对任意的ε>0\varepsilon>0,有

limnP{q^n(X)q(θ)>ε}=0\lim_{n\to\infty}P\{|\widehat{q}_n(X)-q(\theta)| >\varepsilon\}=0 \quad

或者写作:

q^n(X)pq(θ)\quad \widehat{q}_n(X) \overset{\mathrm{p}}\to q(\theta)

则称q^n(X)\widehat{q}_n(X)q(θ)q(\boldsymbol\theta)相合估计(Consistent Estimate)。相合性只是反映了nn\to\infty 时估计量的性质,即大样本性质,当样本容量有限时是无意义的。

相合估计关注的是估计量本身的收敛性,而渐进无偏估计关注的是估计量期望的收敛性

渐进无偏估计不一定是相合的,但是相合估计一定是渐进无偏的